设为首页
|
加入收藏
|
学校首页
学校首页
网站首页
学工动态
通知公告
征兵工作
校园平安
部门概况
学生管理
爱国主义教育
心理健康
中心简介
新闻动态
通知公告
心理咨询
心理测试
心理百科
心理推荐
一站式学生社区
资助育人
资料下载
网站首页
>
资助育人
>
正文
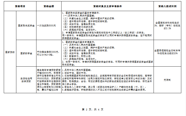
山西管理职业学院学生资助政策简介
作者:
时间:2021-06-25
点击数:
附件【
山西管理职业学院家庭经济困难学生认定申请表.docx
】已下载
次
上一条:
2021年度国家生源地信用助学贷款攻略